
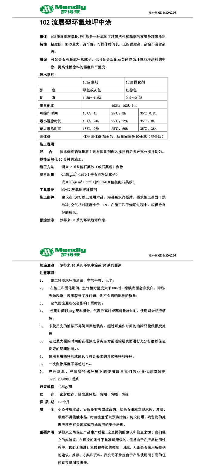
新疆新疆环氧地坪中涂是由无溶剂环氧树脂及固化剂所构成的双组份中层地板材料,是目前应用最多的中涂产品。
应用领域
药厂、食品厂、电子厂、纺织厂、办公室、医院、手术室、实验室、无菌房及一般轻、重负荷工厂等地板。
产品用途
1、用作新疆环氧地坪漆和地面漆中间层,增加整个涂层的厚度和强度。
2、用于基础地面平整度差的工程,可起到找平、修补作用。
3、还可以增加工程的载重、耐磨和抗冲击性能。
兰州梦得来化工有限公司
公司座机:0931-2880908
兰州分公司
联系电话:13359318987
新疆分公司
联系电话:13565952159
联系电话:18999220025
公司传真:0931-2863958
公司网址:www.mendly.cn
公司地址:甘肃省兰州市七里河区王家堡92号
环氧地坪中涂是由无溶剂环氧树脂及固化剂所构成的双组份中层地板材料,是目前应用最多的中涂产品。应用领域:药厂、食品厂、电子厂、纺织厂、办公室、医院、手术室、实验室、无菌房及一般轻、重负荷工厂等地板。